Gestionar una macrocomunidad como si fuera una finca más
Esquema

Introducción
En este documento se expone cómo gestionar una macro-comunidad como si se tratara de una comunidad cualquiera, compuesta por departamentos. Cada comunidad que participa de la macro será un departamento.
La propuesta efectuada sólo es válida en el caso de que la macro-comunidad disponga de un NIF propio, diferente al de las comunidades que participan de ella.
Funcionamiento propuesto
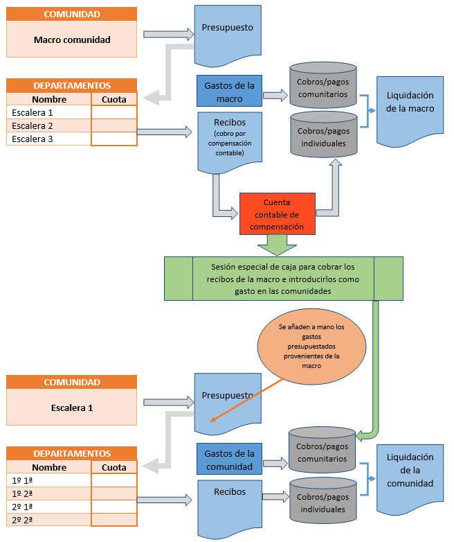
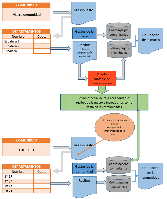
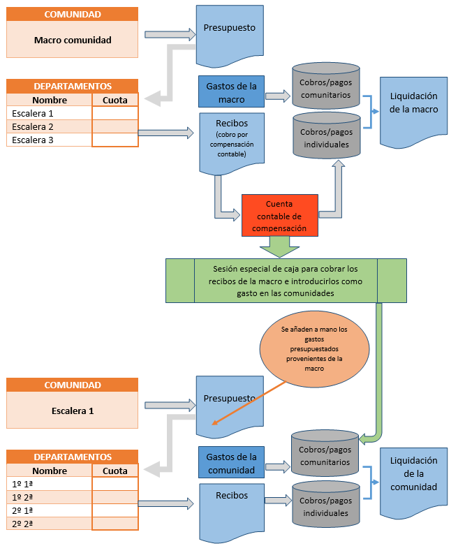
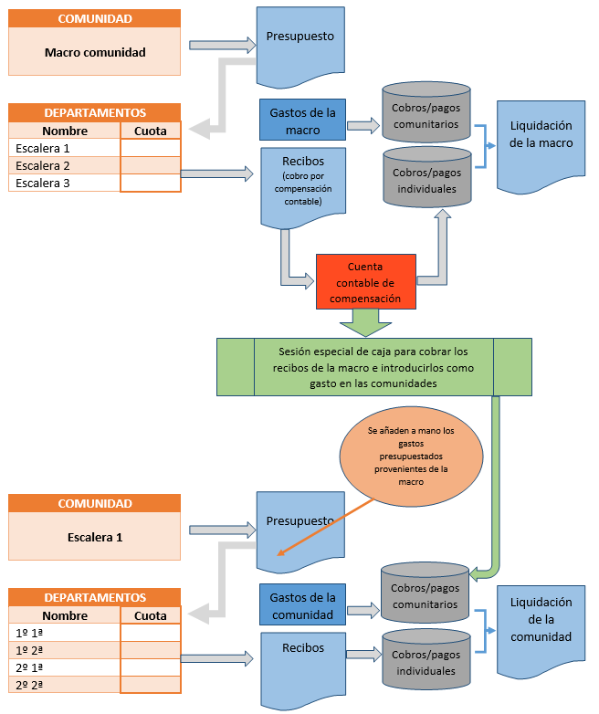
Estructura de datos
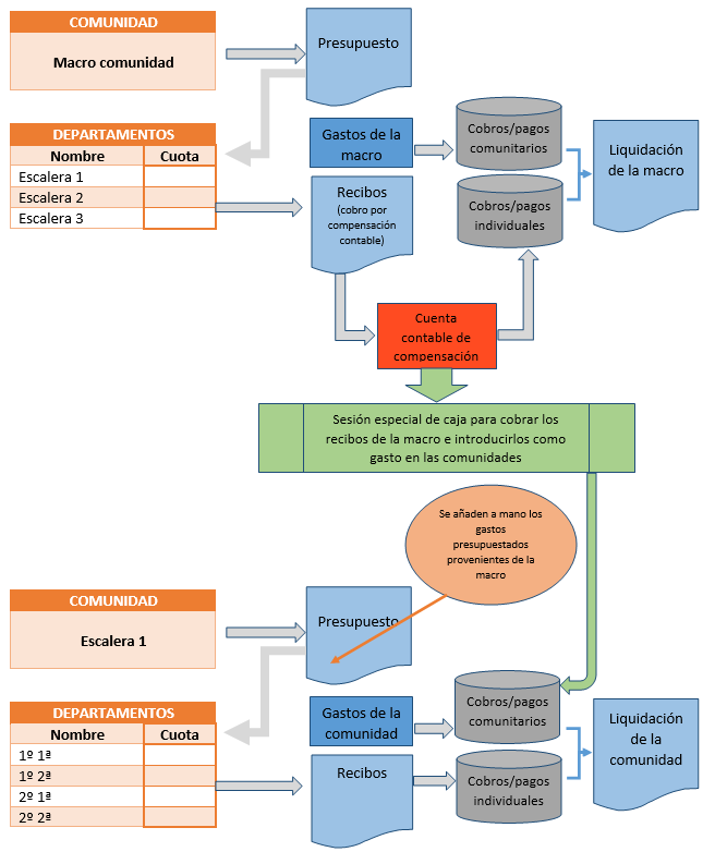
La comunidad macro deberá tener un NIF propio.
Puede tener cuenta propia o trabajar con cuenta del administrador.
Tendrá departamentos. Cada uno de estos departamentos corresponderá a una de las comunidades a las que pertenece la comunidad macro.
Se asignarán coeficientes de reparto entre los copropietarios de la macro (subcomunidades) como en cualquier otra comunidad.
No existirá ninguna vinculación a nivel de procesos entre la comunidad macro y las comunidades que la componen.
Presupuestos y cuotas
La comunidad macro dispondrá de un presupuesto de gastos, que servirá para establecer cuotas de participación de sus copropietarios (subcomunidades).
Al marcar el presupuesto como vigente, estas cuotas de participación se establecerán como cuotas de recibo.
En el presupuesto de las comunidades deberá añadirse, de forma manual, la parte de proporcional de los gastos presupuestados en la comunidad macro.
Recibos
Se emitirán los recibos de la comunidad macro, que se darán como cobrados contra una cuenta contable.
Posteriormente, desde una sesión de caja y contra esa misma cuenta contable, se deberá procesar el cargo de estos recibos a las comunidades como gastos.
Liquidación
La comunidad macro confeccionará su propia liquidación. El saldo resultante se podrá cobrar a sus copropietarios a través de recibos de saldo que seguirán el mismo circuito que los recibos de cuotas.
La liquidación resumen de la macro informará de la participación de cada comunidad en los gastos de la comunidad macro.
En la liquidación de cada comunidad aparecerá la participación en los gastos de la comunidad macro en función del detalle con que se hayan introducido al introducirlos como gasto en la sesión de caja.